独处20天能赚50万?揭秘“自律挑战”背后陷阱
“你觉得自己自律吗?敢不敢接受独处20天拿走50万元的挑战?”
近段时间,有关“自律挑战”的生意凭借短视频的传播,受到不少人关注。
简单搜索就能发现,这些公司的宣传大多相似,只要独自在酒店房间内,不与外界接触,遵循一些看似简单的特定规则,就能在一定时间后赢得丰厚奖励。
少则5000元,多则50万元,让很多信心满满的观众以为自己捡到了“馅饼”。但当你点击报名之后,这场“游戏”才刚刚开始。
近两日,潮新闻记者联系多家“自律挑战”公司与多名消费者,揭秘这种看似“天上掉馅饼”的另类生意。
“根本不会那么容易
让你成功”
12月11日,潮新闻记者在短视频社交媒体上查询到多家类似公司,这些公司分布在全国各地,比如盐城、青岛、济宁、南昌、成都、哈尔滨等等,大多成立在2年之内。
随后,记者以消费者身份添加了几家做“自律挑战”生意的工作人员。
记者发现,工作人员一般会先询问年龄、身体健康状况与所居住城市,然后发过来相应的规则说明或电子合同,上面写有相应的不被允许事项。报名费用多在6000-8000元之间,挑战20-30天最高奖励可达30万元-60万元。还有一些公司会设置阶段性奖励,挑战完成不同的天数,会得到不同的奖金。
以一家所在地为南昌的公司为例,这家公司宣称是为了激励那些渴望改变自我、摆脱不良生活习惯的人们活动介绍称,这是一项正规且合法的商业挑战,活动将在正规酒店举行,全程受到监控记录,确保活动的透明度和公正性。承诺活动中不存在任何隐形规则、套路或不公平条款,所有参赛者都将在平等和公正的基础上参与挑战。
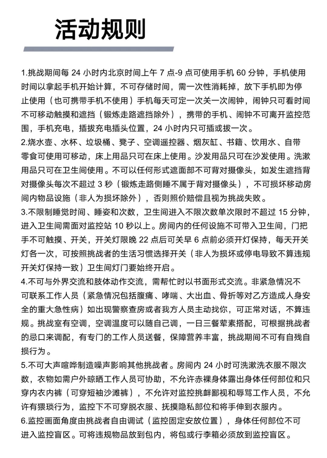
但实际上,规则中不被允许的事项种类繁多,比如——
手机每天可定一次关一次闹钟,闹钟只可看时间不可移动触摸和遮挡(锻炼走路遮挡除外),携带的手机、闹钟不可离开监控范围,手机充电,插拔充电插头位置,24小时内只可插或拔一次;
不可以任何形式遮面部不可背对摄像头,如发生遮挡背对摄像头每次不超过3秒;
卫生间进入不限次数单次限时不超过15分钟,进入卫生间需面对监控站10秒以上;
不可与外界交流和肢体动作交流;不可大声喧哗制造噪声影响其他挑战者等等。

受访者供图
“既然是挑战,有成功也有失败,但大多数可能因为不自律而失败。”该公司工作人员表示,毕竟大家也不是做慈善工作,没有自律的人最好别来参加。
今年9月份,新疆的张林(化名)无意间在网络上刷到了一条“自律挑战”的视频,看着视频里说得那么容易,他就抱着试试看的心态加了对方的微信。
“对方在微信中询问我是否‘18-45周岁,身体健康’,然后发过来一些简单的规则,上面写明不限制睡觉时间和次数,还能每天使用6小时手机。”张林说,这家位于成都的公司,看起来也挺正规的,而且在挑战开始前还会签合同,为了30天30万元的奖励,自己就相信了并缴了7000元的报名费。
可是没想到的是,刚挑战两天,张林就被认为挑战失败。“有一次睡觉起来,衣服跟裤子之间有些缝隙,就说我露背了,违反了合同里不允许赤裸身体的规定,所以挑战失败。”张林觉得,这太坑了,这哪是自律挑战,完全是文字游戏。
“钱没那么好拿,他们基本上会在你快要成功的时候,找出各种理由判你违规,反正解释权都在他们那里。”一位也曾参加过“自律挑战”的李先生告诉记者,根本不会那么容易让人成功。
“此类挑战
容易引发赌徒心理”
太阳底下无新事,事实上,此类挑战早已有之,可能只是名字不同而已,比如寂寞挑战、隔离挑战、禁闭挑战等。有人一针见血地指出“你盯着人家的奖金,人家要的是你的报名费。”
12月9日,西安市未央区人民法院就在开庭前调解了一场张先生对于西安睦邻文化传媒有限公司的起诉。张先生正是在这家公司进行了3次“自律挑战”,不仅屡试屡败,分文无收,还投入了一共2.04万元的报名费。
张先生走出挑战的房间,将过去几天发生的事讲给西安的一个亲戚。亲戚明确告诉他,“你遇到骗局了,这是挑战人类极限,规则听起来简单但根本不可能成功。”张先生随即向公安举报、向市场监管部门投诉了该公司。
记者查询发现,参与自律挑战失败的案例还有很多。
贵阳市观山湖区司法局曝光的一起案例显示,2023年7月28日,孙先生向拓展服务公司支付挑战费用6000元,参加挑战30天隔离自律活动,并签订挑战协议,约定了15条挑战规则。如挑战成功,拓展服务公司将支付孙先生奖金25万元。
同日,孙先生进入拓展服务公司指定的地点进行自律挑战。挑战第3日,孙先生在睡觉时将枕头放置面部,拓展服务公司认为孙先生违反了“不准任意遮挡躲避灯光监控设备”的规则,单方面宣布孙先生挑战失败。
法院审理后认为,本案争议焦点为孙先生与拓展服务公司签订的挑战协议是否有效。《中华人民共和国民法典》第六条规定,民事主体从事民事活动,应当遵循公平原则,合理确定各方的权利和义务。《中华人民共和国民法典》第四百九十七条规定,提供格式条款一方不合理地免除或者减轻其责任、加重对方责任、限制对方主要权利,该格式条款无效。涉案挑战协议中的挑战规则,系拓展服务公司事先单方制定,限制了孙先生的权利,减轻了拓展服务公司的责任,使原告和被告之间的权利义务不对等,孙先生明显处于弱势地位。因此,该格式条款无效。
另一方面,《中华人民共和国民法典》第一百五十三条规定,违背公序良俗的民事法律行为无效。本案中,“交6000元参与活动赢取25万元”,有相当“赌”的成分在内,更类似于射幸行为,此种做法有着极高的功利性,违背了自律挑战的初衷,也与社会主义核心价值观倡导的友善、诚信相抵触,应当给予否定性评价。法院综合双方的过错及损失判决拓展服务公司退还孙先生5400元。
上海申伦律师事务所夏海龙律师认为,此类行为有点像特殊的博彩行为,很容易引发赌徒心理,也可能助长公众通过小概率、偶然事件不劳而获的想法,从而引发道德上的争议。
夏律师提醒,如果经营者故意设置“消费陷阱”或设定“有失公平”等约定,消费者可以保留证据及时起诉。
潮新闻记者朱高祥