交680元,就能两年内民宿随心住?杭州女白领成为会员后,彻底傻眼
近日,有读者秦女士(化姓)向小时新闻记者报料:在一个旅游住宿小程序“如程”上加入了会员,按规定是在入住签约住房后几个工作日退还押金,但半年过去了,一直没退押金,也联系不到客服,这可怎么办?
今天(8月2日),小时新闻记者联系上了秦女士。
秦女士是银行职工,热爱旅游,喜欢在杭州周边享受新鲜空气。2021年6月21日,秦女士经朋友介绍,知道了“如程”,并办理了如程(杭州如程网络科技有限公司)的会员,花费680元,时效是两年 。根据平台规定,在两年的有效期里,秦女士可以在平台签约民宿中入住,在入住前交一定数额押金,在退房后押金如数退还。
“我记得680元这个价格是当时的优惠价,我在办会员的时候特意问过,两年有效期内入住次数没有限制,全国可用,只要能约得上就行。” 秦女士说。

“相当于花费680元,就能在两年时间里民宿免费住咯?”秦女士觉得,这么好的事情可以先试试。
2021年9月份,秦女士预订了莫干山民宿岭上茗墅的房间,共1晚,押金1888元。住了一晚后,秦女士退房,之后三天后押金就退还了。
这第一次的入住体验,秦女士很满意。
但接下来的第二次入住体验,就不一样了,让秦女士至今想起来依然很生气。

“2021年12月,我订了杭州西湖区的怡禾家·兰里民宿,但后面计划有变,就提前取消了预订,然后又在2022年1月预订。但奇怪的是,不仅第一次取消房间的押金没退,第二次入住退房之后的押金也没退,共计5872元。然后平台上显示入住3次,其实我只住进2次。 ”秦女士说。


在这之后的半年时间,秦女士一直想退回这5872元押金,但联系客服始终未果,“我感觉受到了欺骗。”

秦女士的押金还能退回吗?
小时新闻记者随后打开小程序“如程”,一打开就提示:“如程小程序近期被大量用户投诉,可能涉嫌交易纠纷,请注意甄别信息真伪。”

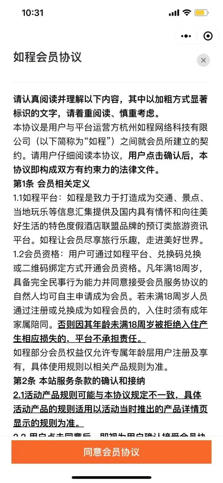
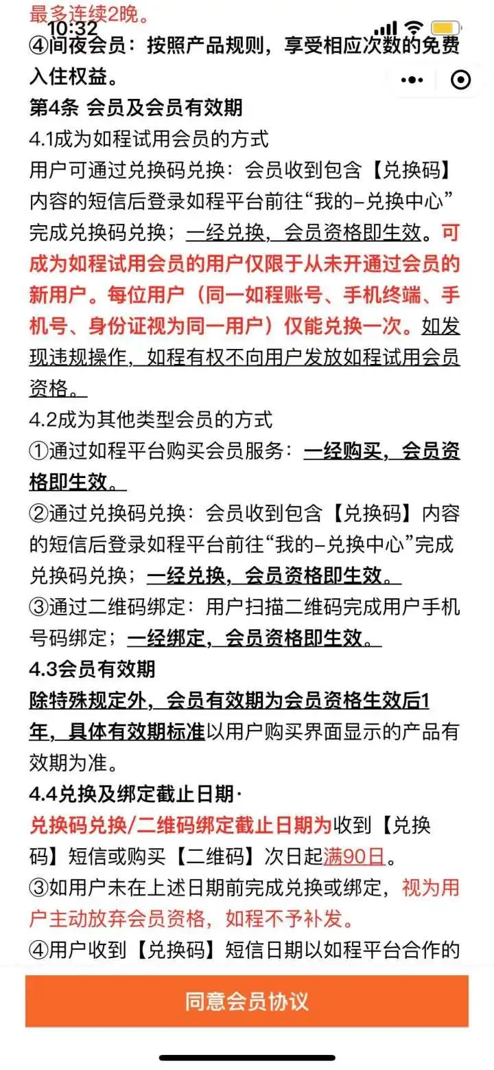
进入“如程”小程序后,小时新闻记者发现,与秦女士所说的680元成为两年期会员不同,现在申请会员是1280元一年;在付款前会有如程会员协议需要查看,其中包括会员定义、有效期等相关问题的说明。



在加入会员界面,有“一年内随心入住”、“节假日通用”、“可畅住全国”、“房型无限制”、“亲友齐分享”等等会员优享服务介绍。

在平台上,记者也找到了客服入口,在常见问题中有一条关于押金的回答,其中写道:押金将在退房完成后退还至您的付款账户,具体到账时间因账户性质不同可能会存在延迟。

记者随后拨打了如程的电话客服。接电话的工作人员回复说:“平台目前是正常运营的,因公司经济情况等原因,暂时没有能力退还押金。”
当记者追问能否承诺退还押金的期限时,工作人员明明白白表示“无法承诺”。
当记者想要通过客服工作人员联系平台或如程公司的负责人时,工作人员表示“没有联系方式”。
对于工作人员这样的答复,秦女士表达了自己的不满:“平台规定写得清清楚楚,现在退不了押金就是欺骗。” 尤其让秦女士不理解的是:“已经出了问题不能退押金,却还要继续运营,也就是继续收取会员的押金,这简直就是摆明了要耍赖啊!这哪里是什么‘正常运营’?”
秦女士表示,后续可能会对“如程”进行起诉,维护
自己权益。
来源:钱江晚报·小时新闻记者 边程壹