涉中东航线,多家航空公司集体公告
2月28日,中国东方航空、中国国际航空、中国南方航空等多家航司集体公告,发布部分中东航班客票处置方案。
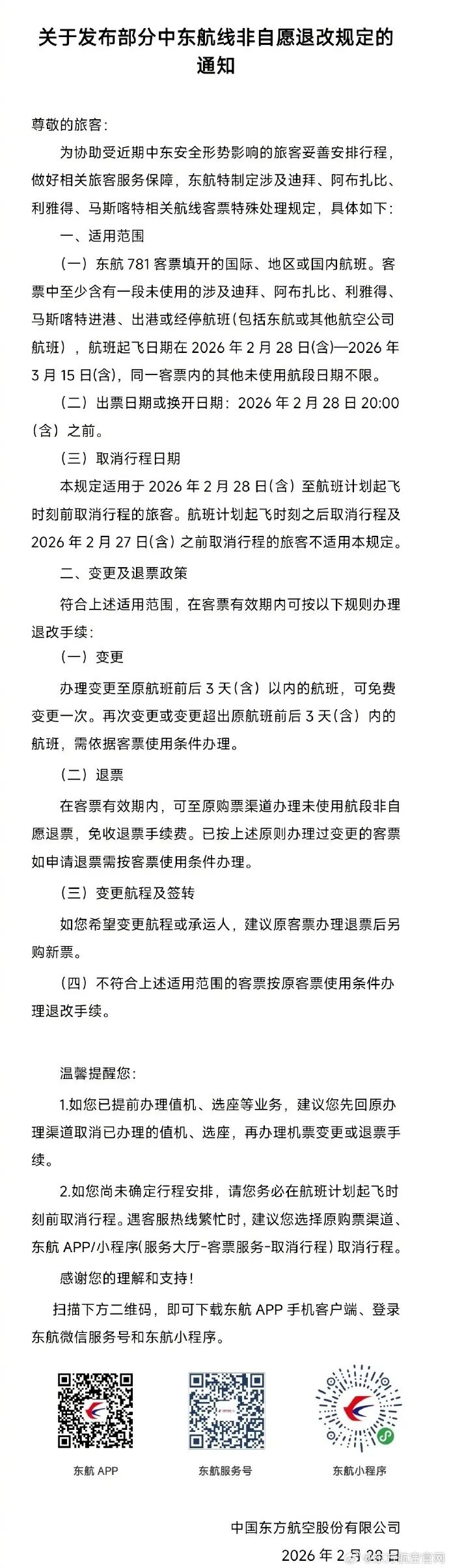
东航发布涉迪拜、阿布扎比等航线退改票规定
2月28日,东航发布通知称,为协助受近期中东安全形势影响的旅客妥善安排行程,做好相关旅客服务保障,东航特制定涉及迪拜、阿布扎比、利雅得、马斯喀特相关航线客票特殊处理规定。

国航发布涉迪拜等航班客票特殊处置方案
2月28日,中国国航发布通知称,受相关地区局势影响,为协助旅客更好地安排出行,现发布国航涉及迪拜、阿布扎比、利雅得航线进出港航班客票特殊处置方案,具体内容如下:
一、适用条件
客票同时满足以下三点:
(一)在2026年2月28日20时(含)前购买或换开产生新票号的国航999开头的客票(包括里程奖励客票);
(二)客票未使用行程涉及旅行日期为2026年2月28日(含)至2026年3月15日(含)之间迪拜、阿布扎比、利雅得进出港的国航实际承运航班和挂CA航班号的代码共享航班;
(三)在2026年2月28日0时(含)以后申请客票变更或退票(以取消客票订座时间为准)。
二、客票变更及退票规则
如您未确定新的旅行时间,请在航班计划起飞时间前联系原购票渠道、国航客服热线95583或营业网点取消客票订座,待确定新的旅行时间后,按如下规则办理客票变更或退票。
(一)客票变更
在客票有效期内,首次变更免收变更手续费,但需收取子舱位差价及淡旺季差价,再次变更需依据客票使用条件办理。
(二)退票
您在客票有效期内,可以办理未使用航段退票,免收退票手续费。已按本通知原则办理过变更的客票如申请退票需按客票使用条件办理。
(三)变更航程及签转
如您希望变更航程或承运人,建议原客票办理退票后另购新票。
三、本通知自2026年2月28日起生效。

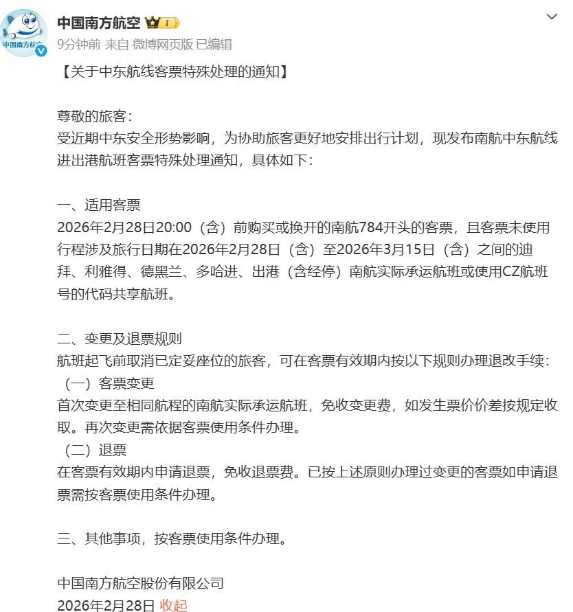
南方航空发布关于中东航线客票特殊处理的通知
南方航空发布通知称,受近期中东安全形势影响,为协助旅客更好地安排出行计划,现发布南航中东航线进出港航班客票特殊处理通知,具体如下:
一、适用客票
2026年2月28日20:00(含)前购买或换开的南航784开头的客票,且客票未使用行程涉及旅行日期在2026年2月28日(含)至2026年3月15日(含)之间的迪拜、利雅得、德黑兰、多哈进、出港(含经停)南航实际承运航班或使用CZ航班号的代码共享航班。
二、变更及退票规则
航班起飞前取消已定妥座位的旅客,可在客票有效期内按以下规则办理退改手续:
(一)客票变更
首次变更至相同航程的南航实际承运航班,免收变更费,如发生票价价差按规定收取。再次变更需依据客票使用条件办理。
(二)退票
在客票有效期内申请退票,免收退票费。已按上述原则办理过变更的客票如申请退票需按客票使用条件办理。
三、其他事项,按客票使用条件办理。

阿联酋航空发布暂停运营消息
2月28日晚,阿联酋航空发布暂停运营消息,称受多地空域关闭影响,阿联酋航空已暂停往返迪拜的所有航班。
阿联酋航空在声明中表示,正密切关注事态发展,并协助受影响的乘客改签、退款或安排其他旅行方案。乘客被建议在前往机场前,务必查看官网的最新航班动态。

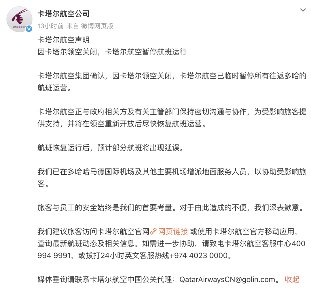
卡塔尔航空暂停航班运行
2月28日晚,卡塔尔航空集团发布消息称,因卡塔尔领空关闭,卡塔尔航空暂停航班运行。
卡塔尔航空集团确认,因卡塔尔领空关闭,卡塔尔航空已临时暂停所有往返多哈的航班运营。
卡塔尔航空正与政府相关方及有关主管部门保持密切沟通与协作,为受影响旅客提供支持,并将在领空重新开放后尽快恢复航班运营。
航班恢复运行后,预计部分航班将出现延误。
卡塔尔航空集团称,已在多哈哈马德国际机场及其他主要机场增派地面服务人员,以协助受影响旅客。

中新经纬综合自@中国东方航空、@中国国际航空、@中国南方航空、@阿联酋航空Emirates等