广州住房公积金近期调整缴存基数?最新回应:不实
2026-01-16 07:01
广州日报
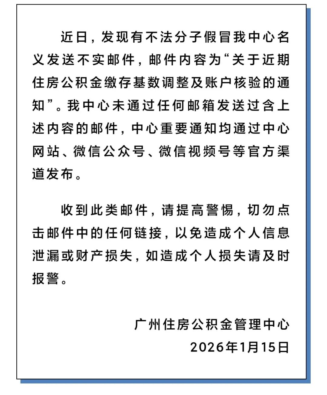
1月15日,记者从广州住房公积金管理中心获悉,近日,有不法分子假冒该中心名义发送不实邮件,邮件内容为“关于近期住房公积金缴存基数调整及账户核验的通知”。该信息不实。
广州住房公积金管理中心表示,该中心未通过任何邮箱发送过含上述内容的邮件,中心重要通知均通过中心网站、微信公众号、微信视频号等官方渠道发布。“收到此类邮件,请提高警惕,切勿点击邮件中的任何链接,以免造成个人信息泄露或财产损失,如造成个人损失请及时报警。”

来源:南方网、粤学习客户端
责编:张燕萍