广州今日开启35℃高温模式,高温健康风险预警首次发布,还有1个台风即将生成
最近
随着降雨系统被副热带高压逼退,
广州的雷雨模式下线,
晴热模式今天开启。


广州市气象台预计,未来三天受副热带高压控制,广州以高温炎热天气为主,大部分地区最高气温可达35℃以上,午后局地有雷阵雨。
广州具体预报:

广东其余地区
也同样面临高温
广东省气象台预计,7月3日—5日,广东高温炎热,午后有分散(雷)阵雨,雨时局地有雷雨大风6~8级,中北部市县有35~37℃的高温天气。另外,南海热带云团活跃,广东海面和南海大部海域雨时阵风6~8级。
广东具体预报:
7月3日,粤西、珠江口西侧市县多云,有(雷)阵雨局部暴雨,其余市县多云,局部有(雷)阵雨。最高气温:粤东沿海市县、粤西和珠江三角洲南部市县31~34℃,其余市县34~37℃。
7月4日,南部市县多云,有分散(雷)阵雨,其余市县多云。最高气温:粤东沿海市县、粤西和珠江三角洲南部市县31~34℃,其余市县34~37℃。
7月5日,粤西和粤北市县多云,有分散(雷)阵雨局部暴雨,其余市县多云,局部有(雷)阵雨。最高气温:南部沿海市县31~34℃,其余市县34~37℃。
国家疾病预防控制局与中国气象局
首次联合发布高温健康风险预警
高温的地区也不止广东
7月2日18时
国家疾病预防控制局、
中国气象局联合发布
高温健康风险预警:
预计,7月2日20时至3日20时,华北南部、黄淮、江淮、江汉、江南北部、东北地区北部及内蒙古、新疆等地高温健康风险较高(黄色预警);江苏、山东、河南、安徽、黑龙江等地的部分地区高温健康风险高(橙色预警);其中,江苏北部、山东中东部、河南东部、安徽北部、黑龙江东北部等地的部分地区高温健康风险极高(红色预警)。请公众及时关注预警信息变化,保持室内凉爽,避开高温时段外出,减少户外活动,保证充足饮水。老人、孕妇、儿童、慢性病患者加强关注自身健康状况,如不适及时就医。户外作业者注意防暑降温。
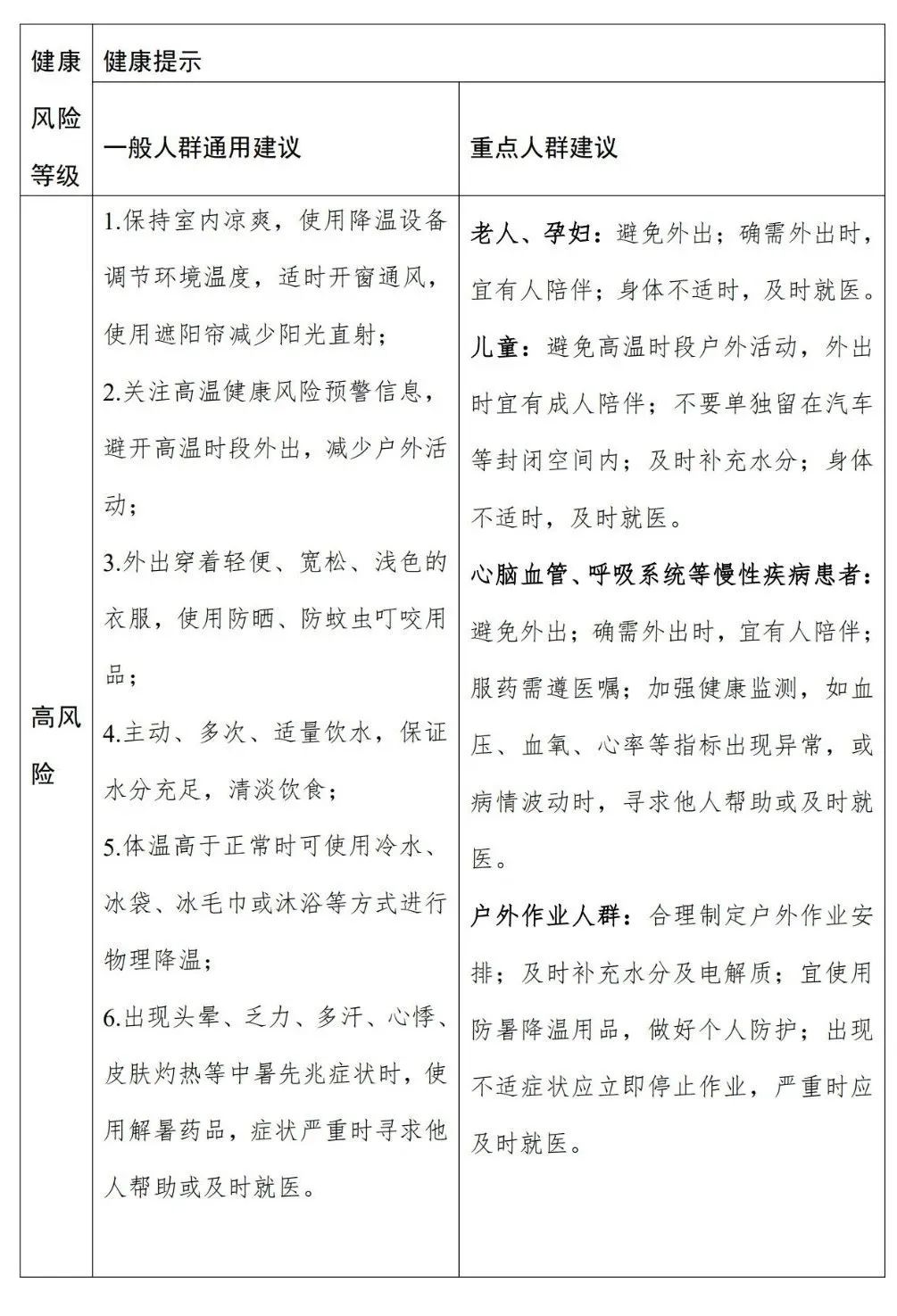
关于高温健康风险分级健康提示
一起了解
↓↓↓



两个台风正在“摇号”中
此外,
随着副高北抬,
台风有了更多的发育机会,
目前来看今年3号台风、4号台风
都开始“摇号”了

根据中央气象台中期预报消息,未来10天,西北太平洋将有1个台风生成,并将于7月上旬后期向我国东南部沿海靠近。
西北太平洋上的低压(原90W)可能发展成为今年第3号台风“木恩”。这个台风未来可能先北上,但临近日本后,路径还有很大变数。
在菲律宾附近的扰动98W,未来则有可能发展为今年第4号台风“丹娜丝”。这个台风后期路径更是具有极大不确定性,目前来看有登陆我国华东、近海一路北上奔东北、登陆韩国或日本等多种可能,未来还需继续观察。
文/广州日报新花城记者:叶卡斯
部分来源:国家疾病预防控制局、中国气象局