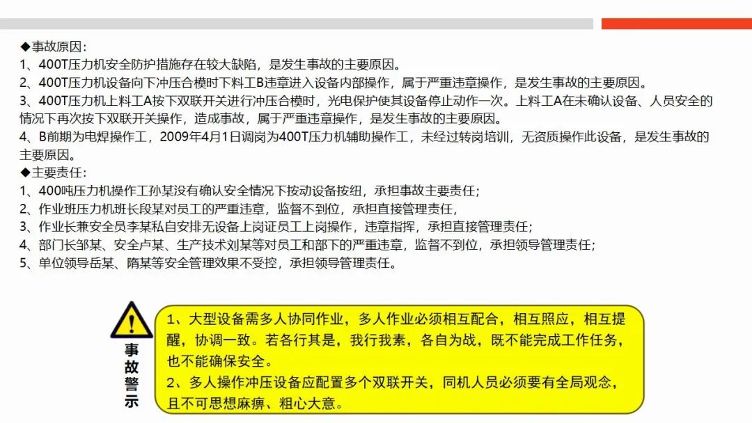
2人身亡!检修作业又夺命!80%以上检维修事故都因它而起!
9月8日9时10分许,山西襄汾宏源焦化有限公司烟气脱硫风机突发停机异常,现场2名职工在巡查过程中因烟道爆裂受伤,送往医院后经抢救无效死亡。
据央视报道,针对此次事件,襄汾县已成立事故调查组,聘请专家赶赴现场勘察原因,并对焦炉和化产区域进行了安全处置,县政府组织各相关企业紧急召开警示教育会。
据新京报消息,记者搜索天眼查发现,2018年11月,该公司因安全设备使用维护类违法,被山西省安全生产监督管理局罚款3万元。



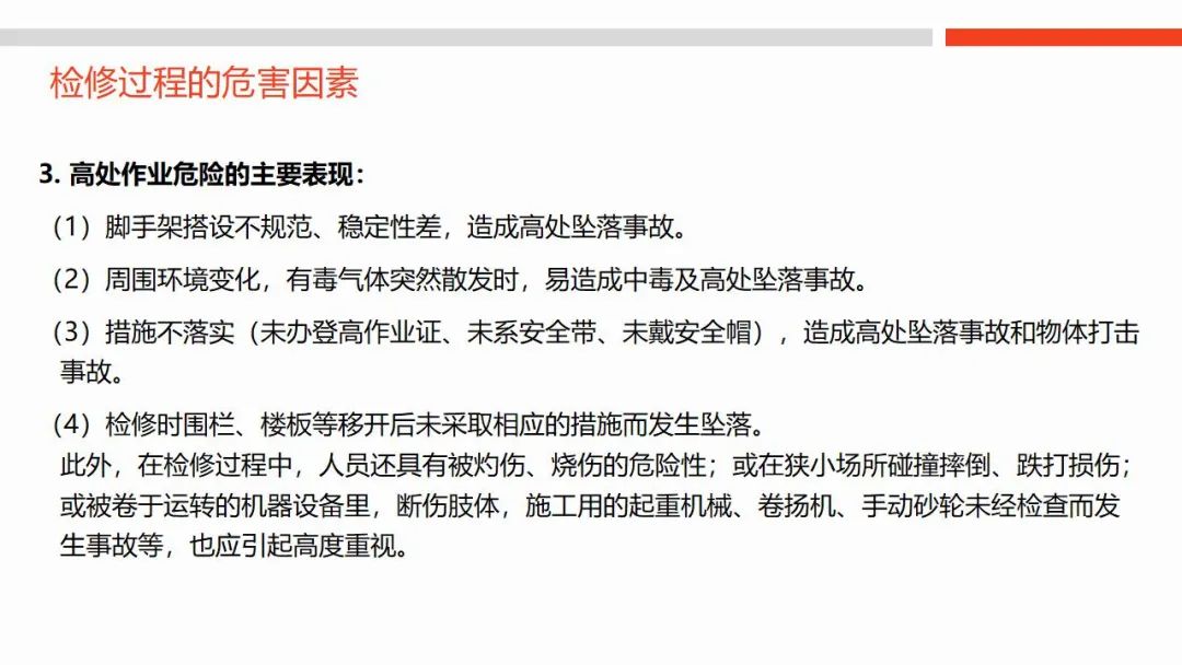
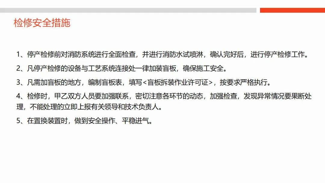
检维修工作在日常生产中常常会碰到
检维修看似简单,实则十分危险
有关数据表明,在检维修过程中
因作业人员的不安全行为 造成的事故
约占事故总数的八成以上
小编总结了5起近年检维修事故典型案例
望大家引以为戒!
中毒窒息:

1.2020年1月5日上午,江西石磊氟化工有限责任公司进行检修作业中,发生氢氟酸中毒事故,导致在现场查看检修情况的企业副总文兵斌死亡,1名检修人员受伤。
直接原因是检维修作业中,二人未佩戴劳动防护用品,检修人员违章冒险作业, 导致大量含有氢氟酸的循环水直接喷射到二人的脸部及嘴上还有脚面。

2.2020年6月13日14时23分许,浙江湖州市吴兴区浙江美欣达纺织印染科技有限公司污水处理站,1名工人在检修作业时吸入硫化氢晕倒坠入初沉池内,另外8名工人施救时相继中毒, 造成4人死亡、5人受伤。
火灾:

3.2020年7月12日10时许,福建省龙岩市新罗区铁山镇东宝山龙岩卓越新能源股份有限公司在机器检修过程中意外发生火情,造成厂区员工2人失踪、3人受伤。现场会商分析认为,火灾是由于检修时引发生物质柴油燃烧所致。
爆炸:
4.2020年06月18日10时00分左右,吉林某热电厂对2号炉2号磨煤机检修,在进行回装充压试验时,发生爆炸,致现场作业人员1死2伤。经现场初步调查,确认人员违章作业,使用氧气进行打压,造成爆炸, 导致作业人员受伤。
机械伤害:

▲网络配图。辊道是轧钢车间运送轧件的主要设备。
5.2019年9月9日16时左右,河南平顶山市舞钢市舞阳钢铁公司第一轧钢厂在主轧线停产检修时,转钢辊道突然转动 ,将站在转钢辊道上的4人卷入辊道,造成2死2伤。

(以下内容仅供参考)




































































END