胖东来起诉“红内裤”事件博主案,一审开庭
胖东来以名誉权侵权为由起诉博主段某(网名“两个小段”)有了最新进展。5月29日,承办该案件的许昌市魏都区人民法院民一庭工作人员表示,5月28日下午,此案件一审开庭并当庭宣判,具体审判结果将择期公布。
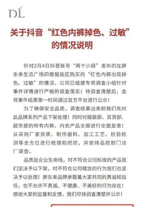
此前,网红“两个小段”发布视频称,自己清洗从胖东来购买的红色内裤发现掉色,并且在使用后有过敏反应。在进行投诉后,她表示胖东来工作人员的处理方式让人生气,感到不被尊重。
胖东来当日发文回应称已组建专项调查小组并下架涉事品牌系列产品,2月6日,胖东来再次发文,承认在管理中存在问题并向顾客致歉,同时表示会在调查结果出来后第一时间进行公示。
2月14日,胖东来发布《关于“红色内裤掉色、过敏以及部门处理过程”的调查报告》。调查报告多达53页,内容十分详细记录了事件起因、经过、处理方案、整改方案以及商品检测方案等。
《调查报告》称综合三家检测机构检测结果可以认定,胖东来服装部销售的中山市民伟制衣有限公司旗下“富妮来品牌”女士基础舒适内裤为合格商品。不过依据《胖东来客诉处理标准》,胖东来给予顾客发放500元投诉奖,跟踪顾客健康恢复状况并承担相关医疗费用。

同时,胖东来在调查报告中提到结合其发表的视频引起的社会关注及影响,涉嫌严重侵犯公司名誉权!对于任何侵害胖东来公司名誉、商誉等合法权益的行为,胖东来法务将坚决依法维权!综合评估胖东来品牌价值及社会影响力对于严重侵权的行为,原则上追责金额不低于100万元。

3月14日,胖东来红内裤事件当事人“两个小段”曾发布声明,表示关于其是“职业打假人”“多次恶意投诉”“偷盗胖东来购物车”等言论纯属编造,并晒出立案告知书,已就被诽谤一事报案。“关于通过不当手段获取本人个人信息,上门恶意辱骂,恐吓等行为已严重威胁自己和家人的生命安全,影响正常生活,若再有发生将依法追责。”
其声明还称自己没有任何运营团队,相关事件虽是基于事实情况进行表述,但由于自己的表达情绪化,引起负面影响,占用公共资源,对此真诚道歉,以后会更加谨言慎行。

来源:新黄河、大象新闻、大河报