或成超强台风级!24小时警戒!“海葵”路径大变!宁波接下来……
刚刚,台风有了最新消息!
“苏拉”二次登陆广东
“鸿雁”减弱为热带低压,停止编号
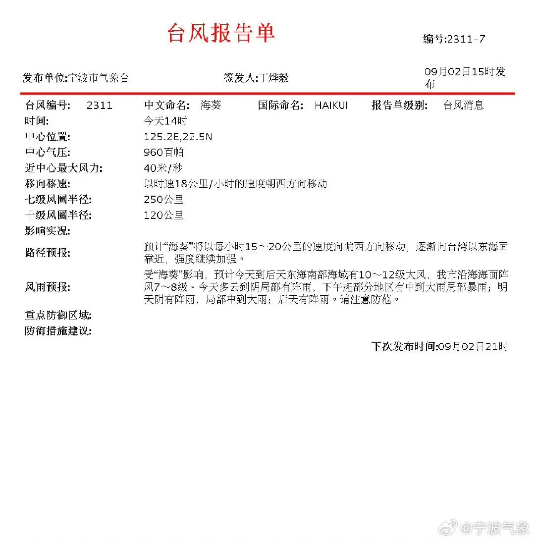
而目前对宁波影响最大的“海葵” 已经出现台风眼
最强可达超强台风级 目前已进入24小时警戒线
不过路径发生重大变化,不断大步南调

宁波市气象台15时
发布台风报告单
预计“海葵”将以每小时10-15公里的速度
向偏西方向移动
逐渐向台湾以东海面靠近
强度逐渐增强

“海葵”台风路径变变变
你虽然不妖,但动静大呀
不敢这么跳跃的
数值预报都算不过来了!




“海葵”台风路径变化这么大
跟台风之间的“藤原效应”脱不开关系
什么是“藤原效应”呢”
“藤原效应”又被称之为“双台风效应”。当两个台风离得比较近,通常在相距1000-1500公里以内时,两个台风就会相互拉扯,互相影响。
简单的说“藤原效应”一般有3种情况
强者支配 ——如果一个台风强,一个弱,其中强台风完全支配弱台风的移动方向,弱的得绕着强的转。
双台共舞 ——两个台风强度相当,这时会出现两个台风手拉着手,发生逆时针互旋。
大台吃小台 ——如果两台风走的太近,台风一强一弱,强者把弱者吞并了。
然而“海葵”面临的局势远不止这些,它最大的引导者副热带高压还在不断的调整,而“海葵”和已停编的“鸿雁”之间还有多个台风胚胎冒出,每个系统的变化和相互影响都会直接或间接的影响“海葵”未来的路径变化。
预计“海葵”在9月3日登陆台湾岛后,还可能会出现新的变化,有可能在台湾岛附近停止回旋,还需要随时保持高度关注。
宁波天气
据浙江天气消息
台风“海葵”明日登陆台湾岛以后
它的外围环流会给浙江上空
带来明显的偏东气流
以及比较充足的水汽
受其外围环流影响
未来3天我省部分中到大雨
不过据宁波气象消息
甬城的天气比预计的要平静许多

不过“海葵”和“苏拉”互旋
“海葵”路径仍有较大的不确定性
请持续关注!

气温方面
接下去一周处于稳定状态
最高气温基本在30℃上下
下雨的时候有微微凉意
出太阳的时候有稍稍闷热
但整体来讲
是比较舒服的夏季尾声
预计下个月我们就要入秋了
来源 中央气象台 浙江天气 宁波气象