脑机头环进入小学课堂,是监控还是训练?创始人回应
近日,浙江某校小学生佩戴脑机接口头环听课的场景触动了不少人的神经。照片中,几名学生佩戴着一款黑色头环上课听讲,头环正中间还有一指示灯显示红、橙、蓝等不同颜色。据媒体报道称,这款产品能够检测孩子上课的专注力集中水平,还可以将孩子的注意力分数直接发送给老师。

学生佩戴头环上课。图片来自《华尔街日报》网头环配有三个电极,两个在耳后,一个在前额。头环上的指示灯会显示不同颜色,红色表示“忘我”,专注力很高,橙色代表“集中”,蓝色是“放松”,即走神了,白色代表网络连接有问题。

头环介绍这样特殊的教学场景引起了广泛关注,舆论质疑随之而来。“实际效果如何?”、“是否监控学生?”、“会不会泄露隐私?”、“给学生造成无形压力?”种种讨论在网络上展开。
对于这些质疑,推出这款头环产品的公司强脑科技(BrianCo)创始人韩璧丞对澎湃新闻(www.thepaper.cn)记者回应称,“头环产品是用来帮助学生养成高效学习习惯的。用于自我训练,不是用于监视,监视是没有市场的。用于监控是网络误读”。对于网上的质疑,韩璧丞称是媒体误读,“看到图片疯狂传播,我们现在也是挺无奈的”。
他特别提到了《华尔街日报》的报道,“他们到了中国的这个学校去看了一下,它(《华尔街日报》)确实发现这个产品能提高成绩,但是它提出数据隐私的问题”。
外媒报道:“感觉像是脑机控制”,父母会因注意力分数低而惩罚
9月20日,《华尔街日报》发布一则视频报道。视频中,记者走进浙江金华的一所学校,采访在教学中使用的脑机接口头环的学生、老师和家长。
报道提到,头环可以测量出每位学生的注意力水平,发送给老师和家长。
视频中,一位学生说,使用头环,“上课基本听讲,作业基本全对”。一位老师称,使用头环后,“学生上课回答问题,声音比平常更响亮”。
但也有学生提到,“第一次戴的时候,自己感觉像是脑机控制”,另一位学生则表示,觉得戴上之后感觉额头上有个印紧紧地压在头上。
视频旁白称,学生的父母会因为注意力分数低而惩罚,这给学生造成了新的压力。在对家长的采访中,《华尔街日报》总结称,家长不是很关心采集到的数据最终会被传输到哪里。
强脑科技回应:不是用于监控,老师只看到平均数值,没有发给家长的功能
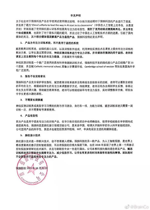
对于网络上的争议,强脑科技在10月31日发布了两则声明。

公司声明,来自BrainCo(强脑科技)官方微博其中一则补充声明提到:“产品为专注力训练系统,而不是用于监控的系统。”
“赋思教育训练系统,由脑机接口头环,以及训练软件组成,利用神经反馈技术在课堂上提供专注力训练的解决方案,让学生通过冥想训练,神经反馈训练来进行专注力训练,并非媒体所猜测的用于监控。老师在课堂上没法看到每个学生的专注力数值,只能看到平均数值。”

补充声明,来自BrainCo(强脑科技)官方微博对于设备的理论基础和在其他国家的应用情况,强脑科技表示,“神经反馈训练是一个被广泛使用的具有科学依据脑训练方式,强脑科技开发的脑机接口产品已经推广到15个国家,并且被Catholic memorial school, 耶鲁大学暑期学校,Cambridge school of weston等知名美国海外学校广泛使用。”
声明还提及数据隐私问题,称“报告不会发给家长”。“系统并没有将报告发给家长的功能,老师可以看到全班级的平均专注力,根据班级学生的专注力来调整教学方式。”